Team K9 Training

image


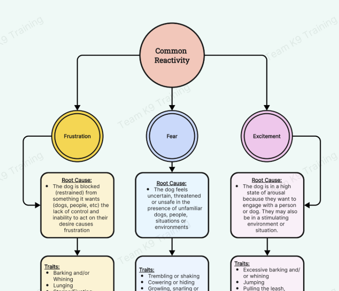
Did you know that reactivity isn’t the same across the board?


There are different types of reactivity, and knowing which category your dog falls into can help you tailor your training approach.


I have a mindmap breakdown that helps you with the “Core 3” reactivity types, along with a helpful video breakdown - I send it directly to your email inbox!


Complete the form below, and I’ll send it over.

This site is protected by reCAPTCHA and the Google Privacy Policy and Terms of Service apply.